试卷网首页 小学二年级试卷 二年级语文下册

小学二升三语文暑假课内填空题训练 三年级语文暑假预习——每日早读晚默.pdf

全国通用 通用版本 2024年 暑假 PDF  30页  2024-08-27  免费试卷
温馨提示:当前文档最多只能预览 9 页,若文档总页数超出了 4 页,请下载原文档以浏览全部内容。
小学二升三语文暑假课内填空题训练 三年级语文暑假预习——每日早读晚默.pdf 第1页
小学二升三语文暑假课内填空题训练 三年级语文暑假预习——每日早读晚默.pdf 第2页
剩余21页未读, 下载浏览全部
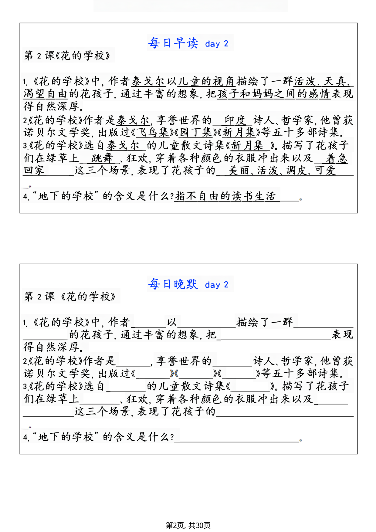
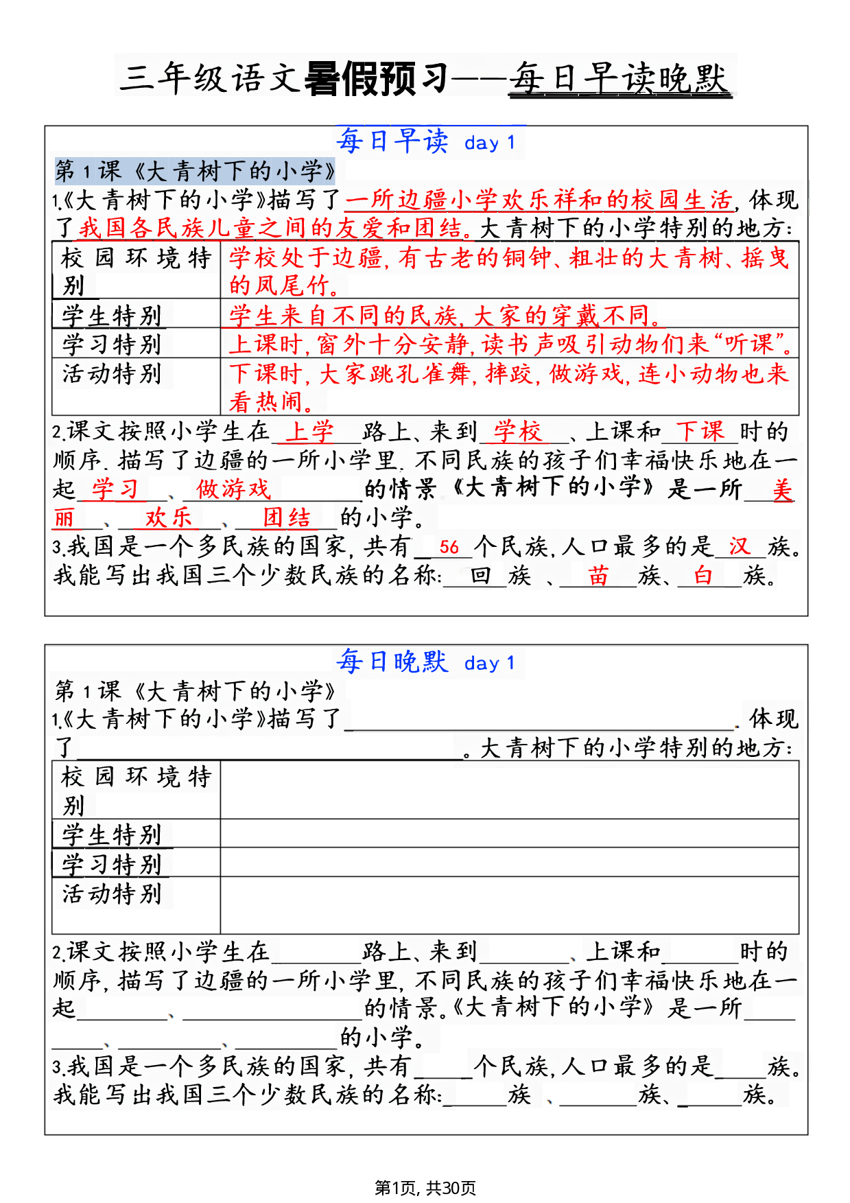
三年级语文暑假预习——每日早读晚默每日早读 day1第1课《大青树下的小学》1.《大青树下的小学》描写了一所边疆小学欢乐祥和的校园生活,体现了我国各民族儿童之间的友爱和团结。大青树下的小学特别的地方:学校处于边疆,有古老的铜钟、粗壮的大青树、摇曳的凤尾竹。校园环境特别学生来自不同的民族,大家的穿戴不同。学生特别学习特别上课时,窗外十分安静,读书声吸引动物们来“听课”。下课时,大家跳孔雀舞,摔跤,做游戏,连小动物也来看热闹。活动特别2.课文按照小学生在上学 路上、来到 学校▁、上课和下课时的顺序,描写了边疆的一所小学里,不同民族的孩子们幸福快乐地在一的情景《大青树下的小学》是一所美起学习▁、做游戏团结的小学。丽▁、▁欢乐▁、▁3.我国是一个多民族的国家,共有56个民族,人口最多的是汉_族。我能写出我国三个少数民族的名称:回 族、苗族、白 族。每日晚默 day1第1课《大青树下的小学》1.《大青树下的小学》描写了.体现。大青树下的小学特别的地方:了校园环境特别学生特别2.课文按照小学生在路上、来到上课和时的顺序,描写了边疆的一所小学里,不同民族的孩子们幸福快乐地在一的情景。《大青树下的小学》是一所起的小学。3.我国是一个多民族的国家,共有我能写出我国三个少数民族的名称:个民族,人口最多的是族、族、族。族。
小学二升三语文暑假课内填空题训练 三年级语文暑假预习——每日早读晚默在线免费下载打印。
联系微信
客服