添加到电脑桌面
添加到电脑桌面,以后点击桌面图标一键打开,无需搜索,非常快捷!
立即添加
登录
试卷网首页
中考试卷
高考试卷
试卷网首页
高三试卷
高三语文上册
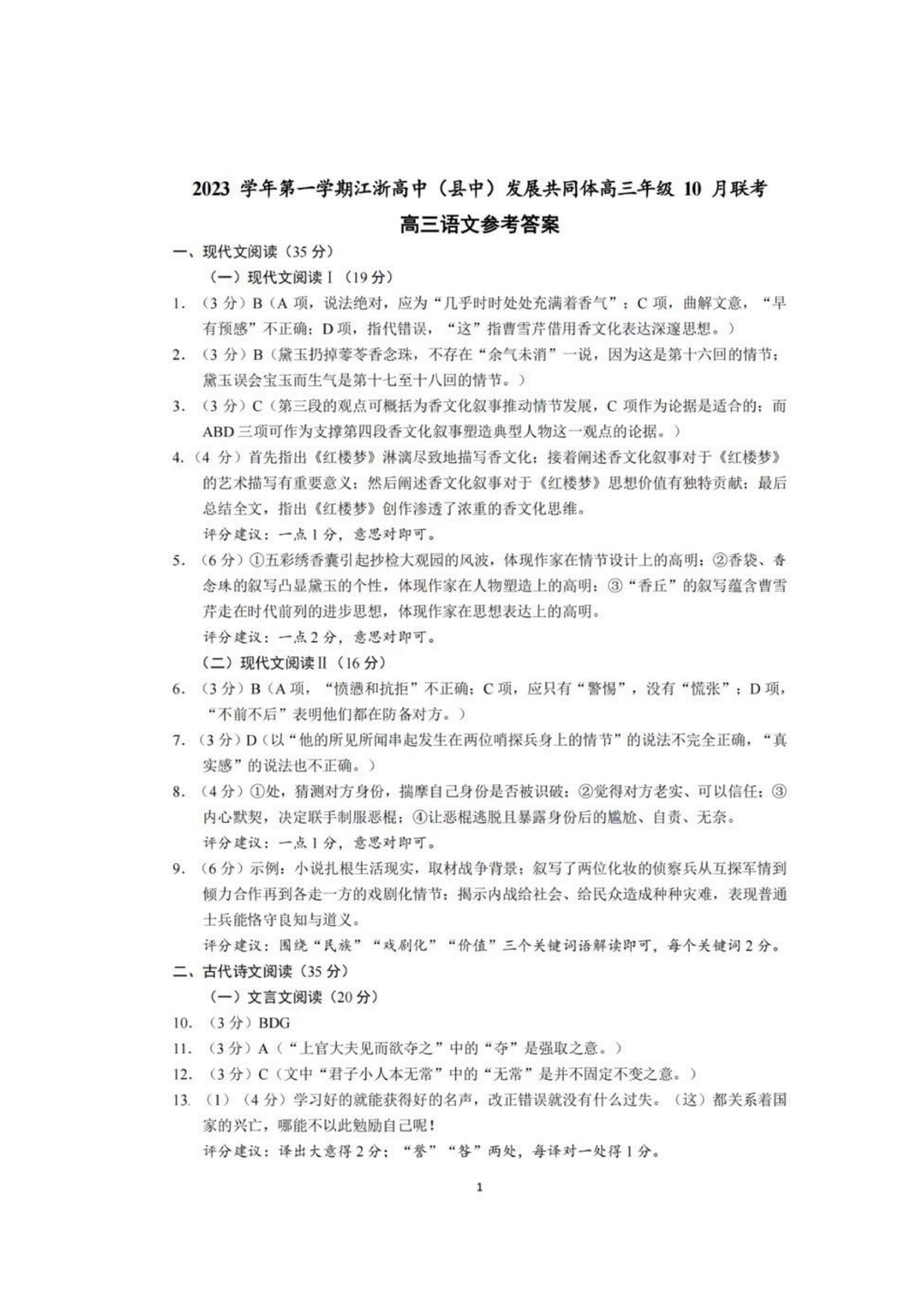
2023学年第一学期江浙高中(县中)发展共同体高三年级10 月联考 语文答案.pdf
月考试卷
2023年
PDF
3页
2024-08-21
免费试卷
收藏
已收藏
喜欢
已喜欢
试卷描述
2023学年第一学期江浙高中(县中)发展共同体高三年级10 月联考 语文答案.pdf
试卷网
该试卷于
上传
推荐试卷
最新试卷
语文试卷广东广州市普通高中2025届高三冲刺(四)试题(含参考解析).docx
语文试卷广东两校2025届高考临门一脚考试试题(含参考解析).docx
语文试卷山东省淄博市2026届高三一模试题(学生版+解析版).zip
语文试卷宁夏固原市2024-2025学年高二上学期期末考试试题(学生版+解析版).zip
语文试卷四川省绵阳市2025-2026学年高一上学期1月期末练习试题(学生版+解析版).zip
语文试卷四川省眉山市仁寿县部分学校2024-2025学年高二上学期期末考试试题(学生版+解析版).zip
语文试卷四川省德阳市2026届高三一模试题(学生版+解析版).zip
语文试卷四川省广安市2025-2026学年高一上学期期末考试试题(学生版+解析版).zip
语文试卷四川省凉山彝族自治州2026届高三一模试题(学生版+解析版).zip
语文试卷四川省内江市2026届高三一模试题(学生版+解析版).zip
联系微信
如有对试题网建议请联系
客服