添加到电脑桌面
添加到电脑桌面,以后点击桌面图标一键打开,无需搜索,非常快捷!
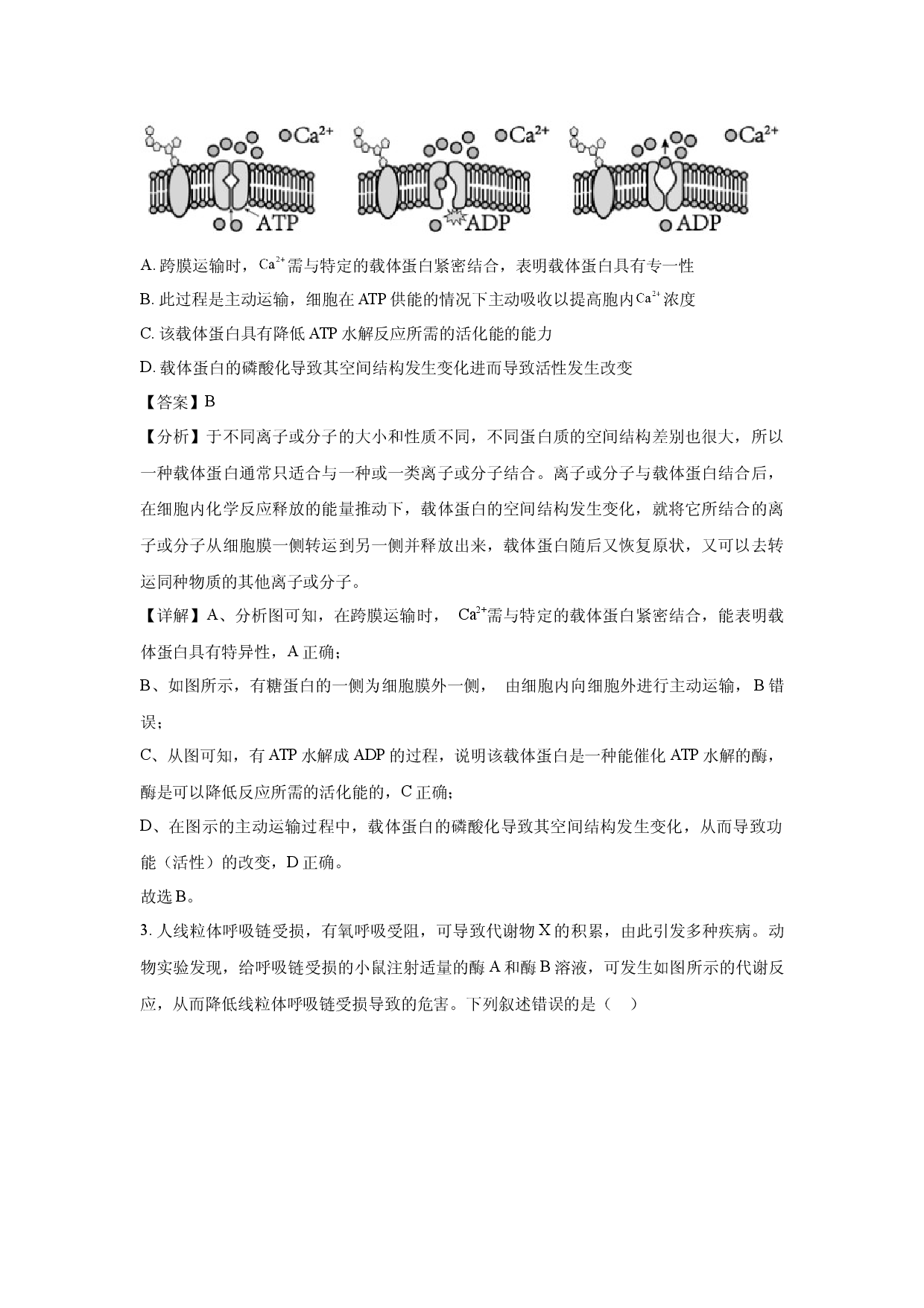
立即添加
登录
试卷网首页
中考试卷
高考试卷
试卷网首页
高考试卷
高考生物
生物试卷湖北2025届新高考信息卷(三)(含参考解析).docx
含参考答案
2025年
湖北省
DOCX
21页
2026-02-15
免费试卷
温馨提示:当前文档最多只能预览 2 页,若文档总页数超出了 4 页,请下载原文档以浏览全部内容。
剩余19页未读,
下载浏览全部
收藏
已收藏
喜欢
已喜欢
试卷描述
生物试题试卷湖北2025届新高考信息卷(三)(含参考解析).docx
试卷网
该试卷于
上传
推荐试卷
最新试卷
2025年高考生物试卷(黑吉辽蒙卷).docx
2025年高考生物试卷(陕晋青宁卷).docx
2025年高考生物试卷(甘肃卷).docx
2025年高考生物试卷(湖南卷).docx
2025年高考生物试卷(湖北卷).docx
2025年高考生物试卷(浙江1月卷).docx
2025年高考生物试卷(河南卷).docx
2025年高考生物试卷(河北卷).docx
2025年高考生物试卷(江西卷).docx
2025年高考生物试卷(江苏卷).docx
联系微信
如有对试题网建议请联系
客服